L'objectif est de confectionner une fusée en modèle réduit utilisable, fonctionnelle
et à contrôle d'ailerons actif en vol par l'ordinateur de bord, ainsi qu'un suivi
en temps réel grâce à une communication longue distance.
La conception de la fusée a demandé environ 200h de modélisation 3D sur SolidWorks,
et ce n'est que la modélisation ! Avant la 3D, il y a eu besoin de boucoup de bourillons.
La fusée a été créé en test and learn, chaque pièce a été imprimée en PLA sur une imprimante 3D,
la ELEGOO Neptune 4 Pro. Quand le prototype est validé, alors, j'imprime les pièces en ABS
Carbone,
c'est plus solide et plus léger que le PLA. La fusée a été créé avec comme principale règle de
pouvoir
tout monter, démonter et changer. Aucune colle. Ça permet d'améliorer une pièce ou de la
changer.
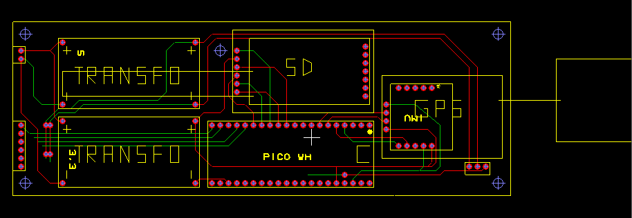
L'ordinateur de bord est codé en MicroPython sur un Pico 2. L'ensemble des composants (antennes,
GPS, lecteur carte SD, Pico 2, etc) sont soudés sur un PCB spécialement conçu et fabriqué pour la
fusée.
L'ordinateur de bord est équipé d'une antenne reliée à une autre antenne au sol connectée à un PC
Portable.
Par la suite, l'ensemble des systèmes de la fusée seront activés depuis une application de
gestion
sur le pc portable (démarrage de la caméra, initialisation des systèmes et activation du
moteur).
Une centrale inertielle est présente sur l'ordinateur de bord. Elle a pour objectif de récupérer les
angles
de la fusée en vol pour garder une trajectoire droite et éviter le tangage et le lacet.
Des petits servomoteurs très puissants permette de changer l'angle des ailerons, grâce à un
système
d'ailerons sur des roulements à billes qui limite au maximum le jeu.
- SolidWorks
- Python
- Raspberry Pico
- Conception 3D
- VS Code